各二级学院及相关教师:
根据《上海高校中青年教师国外访学进修计划》《关于实施上海高校教师产学研践习计划的意见》《关于进一步加强高校实验技术队伍建设的意见》文件精神,市教委2019年上海高校教师培养计划有关项目申报工作即将启动,现将预申报有关事项通知如下:
一、请各学院根据上级文件要求(见附件1-4)和2017年制定的《上海电机学院教师产学研践习计划实施办法》《上海电机学院中青年教师国外访学进修计划实施办法》《上海电机学院青年骨干教师国内访问学者计划实施办法》《上海电机学院实验技术队伍建设实施办法》的规定,结合本学院师资队伍建设规划和教师培养计划,严格对申报者个人资助范围和条件进行初审,注意避免一位教师多个项目重复申报,择优向人力资源处推荐。
二、申报对象要求:
1.从未参加过预申报的计划;从申报当年往前推算,连续两年没有参加过国外访学、国内访学、产学研践习、实验队伍建设计划;原则上为2019年6月以前可成行的教师。
2.申报人须满足上海电机学院各计划《实施办法》(见附件)中规定的具体要求。
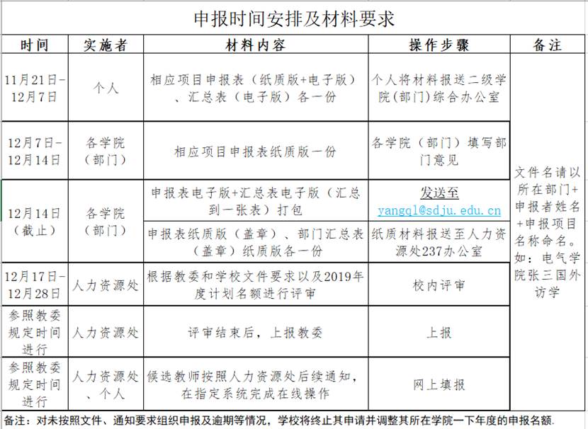
三、申请步骤和报送材料

四、注意事项
1.各部门和申报教师仔细阅读上海市教委和学校相关文件要求,根据文件要求组织申请、材料报送工作。
2.国内访学计划
1)各接受学校、学科、导师及其课题目录可以参考武汉中心网页(http://www.train.whu.edu.cn)并查询。若所填接受学校或专业非武汉中心网页上的,所填专业必须具备:专业是国家重点学科或专业是上海市重点学科。
2)为提高选派学校录取率,访问学者申请者应事先与导师进行沟通,征得导师同意后再填写《推荐表》。
3)上海高校青年骨干教师国内访问学者计划鼓励教师赴外地高水平大学进修。2019年访问学校志愿填报中外地大学不得少于1个。对于赴外地大学进修的访问学者,优先推荐并资助。
联系人:杨老师 方老师
联系电话:38223002
人力资源处
2018年11月21日